2025年7月5日,我院吴建国教授团队牵头,联合清华大学、加州大学河滨分校、中国科学院生物物理研究所等多家科研单位,在国际权威期刊《Nature Communications》(《自然通讯》)发表了题为“A plant bunyaviral protein disrupts SERRATE phase separation to modulate microRNA biogenesis during viral pathogenesis(植物布尼亚病毒蛋白干扰SERRATE相分离调控microRNA生物合成参与病毒致病)”的研究论文。该成果首次揭示水稻病毒可以通过破坏宿主关键蛋白的液-液相分离过程(LLPS),从而精准干扰小RNA的生物合成并削弱植物免疫,为理解植物病毒致病策略与miRNA调控网络提供了全新视角。

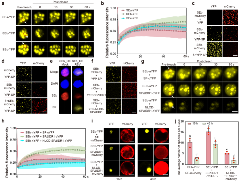
水稻条纹病毒(Rice stripe virus, RSV),是一种对我国乃至东亚稻区造成严重减产的虫媒病毒。课题组发现,RSV编码的病害特异蛋白SP,尽管自身无法在细胞中独立形成典型的生物大分子凝聚体,但却可通过其N端内在无序结构域(IDR1)展现相分离潜力,进而“劫持”并干扰宿主细胞核内的关键miRNA加工因子——SERRATE(SE)蛋白的相分离行为,破坏切割小体(Dicing body,D-body)的组装过程,从而显著抑制miRNA的生成。这一机制为植物病毒如何精准干扰宿主免疫系统提供了全新的生物物理学解释。

图1. RSV编码的SP蛋白通过与miRNA加工因子SE互作并干扰其相变
通过蛋白核磁共振、圆二色谱、活体成像、蛋白互作、相分离重建、分子突变分析以及多种转基因水稻材料的病毒接种试验,研究团队系统阐明了SP的IDR1区域是其执行“功能破坏”作用的关键结构。突变试验进一步揭示,SP蛋白中关键残基的变异(如R6V和E9V)可显著调节其对miRNA加工的干扰能力及所致病症的严重程度。这一发现不仅加深了我们对病毒结构与功能关系的理解,也为精准育种干预提供了新靶点。
更为重要的是,该研究还发现SP干扰的miRNA通路广泛涉及水稻的发育调控与免疫反应,包括miR156、miR164、miR160、miR398、miR399d、miR2118和miR812w等多个核心miRNA。这些miRNA在调节植物的激素信号、生长发育、抗病能力等方面发挥重要作用,其表达异常将直接导致植物免疫力下降、病毒积累增加,进而加剧病害。课题组通过对RSV SP蛋白的系统解析,证明植物病毒能够利用相分离这一高度动态的细胞过程,精准扰乱宿主的RNA调控体系。这种‘无形’干扰不仅隐蔽性强,而且干扰链条长、调控效应广泛,是病毒实现致病性提升的一个核心策略。

图2. RSV编码的SP蛋白通过与SE互作调控miRNA的加工机制的模型
该研究在机制层面提出了病毒—相分离—小RNA调控—植物免疫的串联调控新模型,进一步表明D-body作为无膜细胞器,是病毒入侵过程中的关键靶点之一。论文提出,D-body功能失衡可能是植物在感染病毒初期丧失防御能力的核心原因之一,而维持D-body的稳态则可能成为构建病毒广谱抗性的有效策略。该项研究为未来通过合成生物学手段调控相分离、保护D-body功能、稳定miRNA通路、培育病毒广谱抗性作物提供了基础理论框架,也为水稻、小麦、大麦等谷类作物的绿色防控与育种改良提供了潜在的新靶标。

米兰国际体育俱乐部官网水稻抗病毒研究团队
我院吴建国教授(第三排右一)、赵珊珊副教授(第三排右二)、清华大学方晓峰教授和加州大学河滨分校Shou-wei Ding教授为本文的共同通讯作者。博士后邹婧(第二排左四)和张帅副教授(第三排左二)为论文共同第一作者。项目研究得到了中国科学院生物物理所方显杨研究员、清华大学生命科学院谢东奇、何春博士、江苏农科院植保所季英华研究员和福建师范大学关洪鑫副教授等在实验过程中的帮助。本研究得到了国家杰出青年科学基金项目(32025031)、面上、联合基金(32300149, U1905203, 32072381)和福建省自然科学基金(2024J01378)等项目资助。
1. Nature Communications期刊简介
Nature Communications 《自然通讯》是Nature子刊,Springer Nature旗下的重要综合类学术期刊,是一本涵盖自然科学各主要领域的国际一流期刊,旨在刊载具有重要科学意义和广泛学术影响力的高水平原创性研究成果。该刊强调研究的创新性、严谨性与普适性,具有极高的国际可见度和学术声誉。《自然通讯》已被收录于SCIE数据库,广泛服务于生命科学、物理科学、化学、地球与环境科学等多个学科领域。期刊创刊于2010年,最新影响因子为15.7。
2. 水稻抗病毒研究团队吴建国(通讯作者)简介
吴建国,1981年生,安徽池州人,博士,教授,博士生导师,福建省A类高层次人才。“十四五”重点研发计划首席科学家,国家杰青、优青及霍英东基金获得者。2004-2010年师从谢联辉院士、李毅教授攻读博士,2010-2016年在北大、清华从事博士后研究,获“优秀博士后”奖。长期研究水稻抗病毒及致病机理,在Developmental Cell、Nature Plants等顶级期刊发表论文50余篇,累计被引2400余次,申请专利20余项。获福建省自然科学一等奖(2024)、中国农学会青年科技奖(2021)等多项荣誉,入选福建省青年拔尖人才等计划。现任农林生物安全全国重点实验室副主任、米兰国际体育俱乐部官网遗传改良中心主任等,兼任多个学术委员会职务,并担任SCIENCE CHINA Life Sciences、JIPB等期刊编委。
3. 水稻抗病毒研究团队邹婧博士后(第一作者)简介
邹婧,1992年生,中共党员,广西河池人,博士毕业于中国农业大学,博士后期间主持和参与国家自然科学基金青年科学基金项目和面上项目,合作导师为水稻病毒专家吴建国教授。目前从事水稻抗病毒及致病机理的研究,以第一作者或通讯作者在Nature Communication、Molecular Horticulture、Plant Disease上发表论文3篇,申请专利1项。


