近日,《植物细胞》The Plant Cell在线发表了我院唐定中教授课题组题为“Phosphorylation of the transcription factor OsNAC29 by OsMAPK3 activates diterpenoid genes to promote rice immunity”(OsMAPK3磷酸化转录因子OsNAC29以激活二萜类合成基因的表达来促进水稻免疫)的研究论文。该项研究深入揭示了丝裂原活化蛋白激酶OsMAPK3通过磷酸化OsNAC29第304位苏氨酸以稳定其蛋白并增强其转录活性,从而促进OsNAC29对下游植保素合成基因OsTPS28和OsCYP71Z2的转录激活,进而增强水稻免疫的新机制。

当病原菌入侵植物时,会引起植物诸多免疫反应的发生,包括MAPK信号通路的激活,病程相关基因的表达上调,Ca2+内流,ROS爆发和植保素的合成等。而植保素的合成是植物抵抗病原菌的关键过程之一,这一过程受植物素合成相关基因所调控,但是目前关于植保素合成基因是如何被调控的还不是很清楚。
唐定中教授课题组通过对水稻与稻瘟菌互作转录谱进行分析,发现了一个受稻瘟菌侵染而高诱导表达的NAC类转录因子基因OsNAC29,基因敲除OsNAC29后降低了水稻的稻瘟病抗性,而提高OsNAC29的表达则增强了水稻的稻瘟病抗性(图1)。

图1 OsNAC29正调控水稻稻瘟病抗性
进一步分析发现,OsNAC29可以结合到5,10-蓖麻烯合成相关基因OsTPS28和OsCYP71Z2启动子的CACGTG基序上以促进二者的转录。而OsTPS28和OsCYP71Z2也均正调控水稻的稻瘟病抗性,并且OsNAC29所介导的稻瘟病抗性依赖于OsTPS28和OsCYP71Z2。以上结果表明OsNAC29通过调控靶基因OsTPS28和OsCYP71Z2的转录而参与水稻的免疫调控。
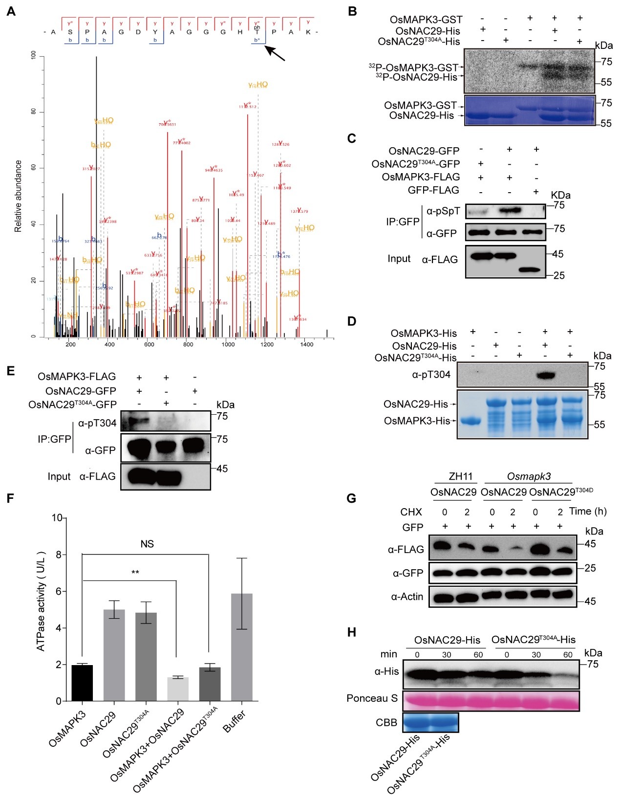
作者还发现OsRACK1A同时与丝裂原活化蛋白激酶OsMAPK3和OsNAC29互作,其可能作为支架蛋白募集OsMAPK3和OsNAC29形成免疫复合物。而OsMAPK3则可以磷酸化OsNAC29第304位苏氨酸,并且该磷酸化是维持OsNAC29的稳定性(图2)及转录活性所必需的。

图2 OsMAPK3磷酸化OsNAC29的Thr304位点以维持OsNAC29的稳定性
此外,作者还发现Thr304位点的磷酸化在稻瘟菌侵染后显著增强,并且该位点的磷酸化对OsNAC29介导的稻瘟病抗性至关重要,模拟持续磷酸化状态的OsNAC29T304D可以发挥抗病功能,而模拟磷酸化持续失活状态的OsNAC29T304A则不能发挥抗病功能(图3)。

图3 OsMAPK3对OsNAC29在Thr304上的磷酸化有助于水稻对稻瘟病的抗性
基于以上结果,作者提出OsMAPK3-OsNAC29-OsTPS28/OsCYP71Z2模块在水稻免疫中的工作模型。稻瘟菌侵染后,MAPK级联反应被激活。然后激活的OsMAPK3在Thr304处磷酸化OsNAC29,并稳定OsNAC29免受26S蛋白酶体介导的降解。OsNAC29通过直接结合OsCYP71Z2和OsTPS28的启动子并激活其转录来提高稻瘟病抗性。此外,OsRACK1A可能作为支架蛋白,招募OsMAPK3和OsNAC29形成免疫复合物。(图4)。

图4 OsMAPK3-OsNAC29-OsTPS28/OsCYP71Z2模块在水稻免疫中的工作模型
该项研究得到国家重点研发项目(2022YFF1001500)的资助。米兰国际体育俱乐部官网博士研究生鲁玲为第一作者,米兰国际体育俱乐部官网植物免疫研究中心唐定中教授和李生平副教授为该论文的共同通讯作者。
论文链接:https://academic.oup.com/plcell/advance-article-abstract/doi/10.1093/plcell/koae320/7922500
